Главная » Сборник лайфхаков » Как избавиться от изображений в 3D Max: действенные приемы

Как избавиться от изображений в 3D Max: действенные приемы


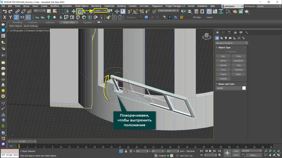
Настройте свою среду 3D Max для удобного удаления картинок. Воспользуйтесь следующими советами:


Используйте инструмент Delete для быстрого удаления выбранных элементов.

Применяйте комбинацию клавиш Ctrl + Z для отмены нежелательных действий.

Экспериментируйте с настройками видового окна для точного выбора изображений.

Изучите возможности слоев и группировки, чтобы легко управлять элементами модели.


Не забывайте о регулярном сохранении проекта, чтобы избежать потери данных.

Обратитесь к онлайн-ресурсам и урокам для изучения более продвинутых методов удаления изображений.

Попробуйте использовать инструменты клонирования и реставрации для восстановления частей изображения.

Проверьте наличие плагинов и расширений, которые могут упростить процесс удаления изображений.

Изучите возможности масок и выделения для более точного определения областей удаления.

Практикуйтесь на простых моделях, прежде чем приступать к удалению изображений в сложных проектах.